Yukon Canada First Nation Website
Want to win a job like this?
This customer received 26 landing page designs from 5 designers. They chose this landing page design from pb as the winning design.
Join for free Find Design Jobs- Guaranteed
Landing Page Design Brief
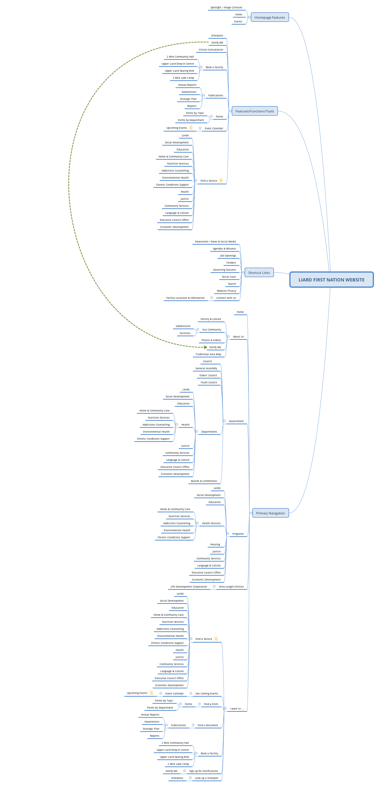
I'm looking for a home page design that applies the navigation scheme of the included sitemap and show a proposed menu style for the website of a First Nation based in Yukon, Canada. The idea of incorporating Kaska language words into the site could be explored through the design; this links to several Kaska words and phrases http://www.firstvoices.com/en/Liard-Kaska/word-categories. Of the provided assets, the art in the archive file should just be used as a reference.
Updates
Want to provide more time for designers to respond and to create their concept submissions.
Slow in providing feedback
Target Market(s)
1. Liard First Nation members that the Liard First Nation government serves 2. Community Partners / Other Governments i.e. schools, community college, RCMP, municipality, territorial government 3. Business / Industry leaders who want to do business with the FIrst Nation or on their land.
Industry/Entity Type
Government
Font styles to use
Other font styles liked:
- Vollkorn, Rosario, Roboto Slab, Ubuntu, Lato
Colors
Colors selected by the customer to be used in the logo design:
Look and feel
Each slider illustrates characteristics of the customer's brand and the style your logo design should communicate.
Elegant
Bold
Playful
Serious
Traditional
Modern
Personable
Professional
Feminine
Masculine
Colorful
Conservative
Economical
Upmarket
Requirements
Must have
- - The Liard First Nation logo
- - Homepage Navigation sections: About Us, Government, Programs, Arms-length Entities, I want to
- - Elements of First Nations culture: language, colours/craft/art, clan symbols, nature, spirituality, care for land/elders
- - Professional, yet friendly and welcoming feel
Nice to have
- Spotlight image / slider on homepage
- People in the forefront
- Traditional colours often centre around the medicine wheel colours: primary red, yellow, black and white ... The colours indicated below are an analysis of the colours in Kaska art and are very colourful, inspired by nature. Those colours are not mandatory, but ideally the design is professional, polished and upbeat which can be established through colour use.